This online help page is dedicated to the SurgeONE.ai Attestations screen and its associated functionalities. Simplify the attestation process and effortlessly gain real-time insights into your compliance status.
The accessibility and functionalities of the different sections of the Attestations module, as well as its reports are dependant on the role based access controls / permissions set for the logged-in user. For more details refer to the Roles online help.
1. Navigating to the Attestations page
Click on the Attestations menu of the left navigation panel. The following screenshot displays the Attestations screen. The page lists the attestations that are created for your organization in the system.
Fig: 1 - Attestations page
NOTE:
- Attestations listed in the Latest Attestation section of the Dashboard is determined by the status of the attestation and the end date of the attestation (Overdue attestations first, followed by attestations with the closest target date). The Begin button will only be visible to the employees who are invited to perform the attestation. In this case, you may not have to navigate to the Attestations page to perform the same.
- If multiple attestations are upcoming (greater than four) then a View More button is present. Use it to navigate to the Attestations page.
The following depend on the permissions granted to the role the logged-in user belongs to:
Fig: 2 - Latest Attestations section of Dashboard of assigned employee displaying the Start button
Fig: 3 - View More button
2. Understanding the Various Elements of the Attestations page
Refer to the following screenshot which is marked with numerical values that correspond to the below stated points.
Fig: 4 - Understanding the Attestations page
2.1. Current Attestation Status
A pie chart representation denotes upto four different statuses of any existing attestation. The count of attestations residing in each such status is displayed beside it. The statuses are Created, In-Progress, Overdue and Completed.
To facilitate ease of application usage, unique color coding is implemented for each of the statuses. Created is blue, In-Progress is orange, Overdue is red and Completed is green.
Hover your mouse pointer over any section of the pie chart to load applicable color coded tooltip over that section. It displays the count of attestations belonging to that status or category.
Fig: 5 - Color coded Status tooltip over pie chart getting displayed on mouse pointer hover
2.2. Attestation Stats
A bar chart representation shows the existing attestations belonging to each of the four different quarters of the selected year. The count of all attestations and count of all attestations requiring remediation are displayed beside it. The labels are Total Attestations and Need Remediation respectively.
A year selection dropdown is present at the top right of the section. By default, the current year is set. You can select other year(s), only if there is created attestation(s) for that year.
Fig: 6 - Attestations count of the quarter tooltip getting displayed over bar chart on mouse pointer hover
Hover your mouse pointer over any bar chart to load applicable tooltip over that. It displays the count of attestations belonging to that quarter.
2.3. Attestations search bar
Use the search bar to enter text and find matching attestations (by the name of the existing attestation).
Filter out listed attestations using the Status selection dropdown. The All option is set as default. You can select any one of the other options viz. Created, In Progress, Overdue, Completed, Need Remediation and Remediation In Progress are provided as the dropdown options.
Fig: 7 - Searching filter dropdown options
Based on the selection made here, or both the filters set, matching attestations are listed out.
Fig: 8 - Search result generated based on filters set
2.4. Attestations grid view
Existing attestations are listed out on the grid view (below the search bar). The following columns are present:
- ID - shows the serial number of the attestation row entry
- NAME - displays the name of the attestation row entry
- START DATE - shows the starting date of the attestation row entry
- END DATE - shows the ending date of the attestation row entry. If any attestation is not started and this end date is crossed, then system sets the attestation status as Overdue.
- EMPLOYEES - shows the count of the assinged employee(s) of the attestation row entry
- PROGRESS - displays the percentage of completion of the attestation row entry. It is set as zero by default.
- STATUS - shows the current status of the attestation row entry. The applicable statuses are color coded as per the type. Various types of statuses are - Created, In Progress, Overdue, Remediation In Progress, etc.
- ACTION - usually contains the vertical ellipsis
icon against an attestation row entry. Click on it to load the row context menu. The loaded context menu items vary depending on the role of the user.
For example, depending on the role permissions set, the user can find the Edit, Delete, Send Reminder and View More context menu options.
Fig: 9 - Permitted user view of context menu option against an attestation
Whereas the assigned employee can find the Start, Resume or Resume Remediation context menu options.
Fig: 10 - Assigned employee role-wise view of context menu option against an attestation requiring remediation
NOTE:
- The assigned employee(s) can perform attestation processing tasks such as start or resume attestation, resume remediation, etc.
-
Edit an attestion (if it is yet to be started after its creation)
Permitted user can edit or delete an attestation only if if it yet to be started by all of the assigned employees. While editing - the following four fields data can be updated: Attestation Name, Start Date, End Date and Description.
- View its information (any created attestation)
-
Send reminder (if attestation is overdue)
The Send Reminder context menu is present only when the attestation grid view STATUS column is Created, Overdue or Need Remediation. When it is used, an email remimder is triggered to the assigend employee(s) with the subject as Request for Attestation Completion.
-
Delete an existing attestation (if it is yet to be started after its creation)
While deleting - a confirmation prompt loads to obtain user confirmation. Once it is provided, the attestation gets removed from the system. It cannot be found on the Attestations grid view.
Fig: 12 - Confirmation prompt after clicking on the Delete context menu option
- Perform remediation activity of flagged attestation. Can provide public or private note during remediation process, request for additional information or document or resolve a flagged questionnaire response.
Supported Activities Based on Permissions Granted
The vertical ellipsis
icon (to load the context menu) of the ACTION column is present with only the View More when the attestation is completed.
Fig: 11 - ACTION column vertical ellipsis menu contains only View More menu option when attestation is completed
2.5. Past Attestation Reports
Click on the Past Attestation Reports button to navigate to the attestations report page.
NOTE:
- Depending on the user permissions granted, the Past Attestation Reports button is visible beside the Create Attestation button.
- The Create Attestation button may be hidden and only the Past Attestation Reports button is present (above the grid view).
Fig: 13 - Both buttons visible
Fig: 14 - Only Past Attestation Reports button visible
Here is the view of the report page. The report displays row entries of only the attestations which are completed.
Fig: 15 - Past Attestation Report view
The following filters are present in the report grid view.
- Search bar
- Category selection Type dropdown
- Start Date calendar
- End Date calendar
- Branch dropdown
Fig: 16 - Past Attestation Report filters
Let us illustrate each filter one by one.
1. Search bar
Enter the text based on which you want to execute the attestation search by. If matching entry is found, it will populate the report grid view.
Fig: 17 - Report result fetched by search bar query
2. Category selection dropdown
The category selection dropdown labeled as Type is set to All by default. Based on the categories of the completed attestation(s) present in the system, this dropdown is populated. You can make a dropdown selection to filter the report results based on an attestation category (provided that category entry populates the report results).
Fig: 18 - Category selection dropdown options
3. Start Date calendar
You can filter report results based on the attestation starting date by selecting a calendar date from the Start Date filter.
Fig: 19 - Start Date filter
4. End Date calendar
Similarly, you can filter report results based on the attestation ending date by selecting a calendar date from the End Date filter.
Fig: 20 - End Date filter
5. Branch dropdown
The Branch dropdown filter has the All option, alongwith the name of the firm (or parent company and its hierarchical companies, if created).
Fig: 21 - Branch filter
The report results are generated based on the filters set. Refer to the following screenshot to understand better.
Fig: 22 - Report results generated based on filters set
The following columns are present in the report grid view.
- Attestation Name
- Start Date
- End Date
- Type
- Organization
- Status
- Red Flag Count
- Action
NOTE:
All the columns except for the ACTION column are sortable.
6. Reset icon
You can click on the reset
icon to reset the report filters.
Fig: 23 - Reset icon
6. Reset icon
7. Export button
Click on the Export button to load the export options (to download a local copy the generated report). Two options labeled as CSV and PDF load below the button. Click on the former to download an excel file or on the latter to download a .pdf copy.
Fig: 24 - Export button
You can also click on the vertical ellipsis icon of the ACTION column against any listed attestation to load the View Details menu option. Click on the option to load the modal window which displays the status-wise breakdown of employee contributions towards the attestation completion in the form of row entries. An Action column is present at the right side of a row entry in it. Click on vertical ellipsis icon within it to load the View Details menu option. Another modal window loads which displays the attestation questions and responses.
An Export button is present at its bottom. Click on it to download the .pdf copy of this attestation report.
8. Customizing the grid view columns
- To alter the columns of the view, you can click on the vertical ellipsis
icon at the right of the Export button.
- Make permissible checkbox selections under the Attestation Schedule header to set the grid view according to your preference. The checkbox selections which cannot be modified are greyed-out.
- Click on the Save button to store changes made and close this modal window.
An Attestation Attributes modal window loads to display the list of columns and its current selection (in a collapsed state by default). The columns of the grid view which are visible by default are pre-selected in this modal window. You can customize and control the columns displayed in the grid view. However, you cannot control the greyed-out column labels. This feature enables you to tailor the grid view to show data which enhance user experience by providing flexibility and control, making it easier to focus on the most pertinent details.
The following selectable items (column labels) are displayed in the loaded modal window. Refer to the following table:
| Sl. No. | Column Label |
|---|---|
| 1 | Attestation Name |
| 2 | Start Date |
| 3 | End Date |
| 4 | Type |
| 5 | Organization |
| 6 | Description |
| 7 | Status |
| 8 | Year |
| 9 | Actual Start Date |
| 10 | Actual End Date |
| 11 | Red Flag Count |
Fig: 25 - Customizing the report grid view column display
NOTE: If you click on the Reset to System button, then the checkbox selections are restored to the default state.
2.6. Create Attestation
Click on this button to create a new attestation. There are four stages that are applicable to create a new attestation. For more details, refer to the following sub-section.
NOTE:
The Create Attestation button visibility depends on the user permissions set in the Roles page.
3. Creating a New Attestation
Let us assume that you are permitted to create a new attestation, you have navigated to the Attestations page, and clicked on the + Create Attestation button to proceed to create a new attestation.
Fig: 26 - + Create Attestation button
NOTE:
There are four stages labeled as follows: Attestation Details, Template Selection, Template Preview and Employee Selection. Each stage has been briefly described in the following sub-sections.
3.1. Step #1 - Providing Attestation Details
Enter attestation-specific details here. Perform the following activities to provide necessary details in the Attestation Details tab:
- Enter an appropriate name for the new attestation in the Attestation Name field. Validation is employed in the name of the attestations.
- The Status field is disabled and set as Created by default.
- Choose the date on which the attestation is to be scheduled to begin from. Click on the Start Date field to load the calendar and make a date selection accordingly. You can only select an upcoming calendar date and not a past date.
- Similarly, choose the date on which the attestation is intended to be completed. Click on the End Date field to load the calendar and make a date selection accordingly. You can only select an upcoming calendar date and not a past date and the date must be later than the attestation start date.
- You may enter a suitable attestation description in the Description field. It is an optional field.
- Click on the Next button to proceed to the Template Selection tab.
NOTE: When creating a new attestation, you cannot use the name of any existing attestation. The system will prompt the following tooltip - Attestation Name already exists.
Fig: 27 - Unique attestation name required tooltip
NOTE: The attestation Start Date must be earlier than the attestation End Date. Otherwise, the system will prompt the tootip - Start Date cannot be greater than End Date.
Fig: 28 - Start Date cannot be greater than End Date validation tooltip
Fig: 29 - Next button to proceed
NOTE: You can proceed only if all the field validations are met on this page. Otherwise, the system will prompt appropriate validation tooltips below the field(s).
Fig: 30 - Field validations
3.2. Step #2 - Selecting Attestation Template
-
Proceed to choose a pre-built attestation template.
Fig: 31 - Available Attestation Templates
- Corporate Governance Compliance
- Security Protocol
- Code of Ethics
- Data Protection and Privacy
- GDPR Compliance
- Customer Data Privacy
- Employee Data Handling
- Penetration Testing Attestation
-
Click on the Next button (at the bottom right) to proceed to the third stage.
Fig: 34 - Next button to proceed
NOTE:
You can select only one out of the available five templates. A Selected label can be seen above the selected template type.
Fig: 32 - Selected label displayed over chosen attestation template
The following templates are provided (at the time of writing this guide):
NOTE: You can also select custom templates. Click on the Customized templates label of the left panel (below the Pre-Built templates label) and select any custom template, if already created.
Fig: 33 - Customized templates
3.3. Step #3 – Previewing Attestation Template
- In the Template Preview stage, you can view the template email content.
- Click on the Next button (at the bottom right) to proceed.
-
Based on the template selected in the Template Selection stage, attestation questions are loaded.
Click on the Next button (at the bottom right) to proceed to the final stage of new attestation creation.
Fig: 36 - Next button to proceed to Employee Selection stage
Fig: 35 - Template Preview
3.4. Step #4 – Selecting Employee(s)
- In the fourth stage titled as Employee Selection, you can select a created user (who has necessary permissions granted). Click on the checkbox to make your selection. Multiple user selections are allowed. The checkbox at the top can be used to select all of the listed users at one go.
- Click on the Submit button (at the bottom right) to create the attestation.
Fig: 38 - Submit button to create the attestation
- You will be redirected to the Attestations page. The created attestation can be found listed on the grid view.
Fig: 37 - Employee Selection
Fig: 39 - View of the created attestation
NOTE: A system generated email will get triggered to the assigned user about the created attestation.
Fig: 40 - Email triggered to the email address of the assigned user
4. Processing an Attestation
Perform the steps described in the following sub-sections to process an attestation (after its creation to its finalization or completion). There are seggregations made as per the user role basis for easier understanding of the entire flow.
4.1. Step-by-Step Description of the Entire Attestation Process
- Let us first assume that the permitted user proceeds to create an attestation.
- The assigned employee receives a system triggered email to initiate the attestation that is assigned.
- The assigned employee finds the attestation with Created or Overdue STATUS.
Alternatively, the assigned employee can use the Start action button of the Latest Attestations section of SurgeONE.ai Dashboard to initiate the attestation. - The assigned employee clicks on the vertical ellipsis
icon under the ACTIONS column to load the row context menu option against the attestation with Created or Overdue label under its STATUS column (on the Attestations grid view).
- The Start menu option is expanded. The assigned employee clicks on it to navigate to Attestation > Attestation Info page.
- If the assigned employee clicks on the Cancel button at the bottom left of the Attestation Info page, then the page closes and user gets redirected to the Attestations page.
- The assigned employee needs to click again on the vertical ellipsis
icon under the ACTIONS column to load the row context menu option against the attestation with Created or Overdue label under its STATUS column (on the Attestations grid view).
- The Start menu option is expanded. The assigned employee can click on it to navigate to Attestation > Attestation Info page. Clicking on the Submit button either submits the attestation when all questions are provided with answers, or throws an error for not answering all the questions. Unanswered questions are also marked in red. The Cancel button saves the activity. Consider that the employee clicks on the Cancel button after responding to some of the questions.
- The Created label changes to In Progress. Click again on the ACTIONS column against the attestation under its STATUS column (on the Attestations grid view) to reveal the row context menu.
- It changes from Start to Resume. The employee needs to click on it to resume responding to the attestation questions. If the employee provides responses to all of the attestation questions and all of the responses are not positive (at least one No radio button is selected), and then clicks on the Submit button, then the page closes and the user gets redirected to the Attestations page.
- Users who can start a remediation will have to click on ACTIONS column vertical ellipsis
icon to load the View More menu option and then click on Need Remediation label for the specific employee within the loaded modal window.
- Since only one employee was assigned the attestation, the progress value changed from zero to hundred on attestation submission with any need for remediation. If multiple employees were assigned for the attestation, and if one employee submitted with only positive responses to the template questions, then the progress value will be appropriately calculated (instead of 100).
- There is no remediation stage for this attestation due to absence of any flagged response(s).
- The permitted user can find this attestation in the Attestations grid view. The STATUS is displayed as Need Remediation. The assigned user needs to click on the ACTIONS column vertical ellipsis
icon to load the View More context menu.
- A dialog box loads for the attestation. The STATUS column of the dialog box shows a color-coded Need Remediation option. The permitted user needs to click on it to load the attestation remediation page.
- Now, the permitted user can proceed in two ways. He/she can either resolve and finalize the attestation or request for additional information or documentation.
Let us consider that the permitted user clicks on the Resolve button against a flagged response. - A confirmation dialog box loads. The permitted user needs to click on the Resolve button to confirm.
- The percentage value and the numeric value of the top-left Red Flag Questions Remediated label gets appropriately updated
- The numeric value of the left panel questions remediated label also gets updated likewise
- The button label changes from Resolve to Unresolve
- The permitted user can click on the ACTION column vertical ellipsis
icon to reveal the row context menu option View More.
- If further remediation or information is required (as deemed necessary) to be furnished by the assigned employee, then the permitted user can click on the Request Info/Docs button.
- After the permitted user clicks on the Request Info/Docs button, a confirmation prompt loads. Click on its Continue button to load the PREVIEW dialog box view.
- The permitted user provides confirmation in the PREVIEW dialog box view. The attestation gets routed back to the attestation assigned employee(s).
- A success notification is shown at the top.
- If the permitted user clicks on the Resolve button against a flagged response, then a confirmation dialog box loads. After confirming, the flagged response is resolved. This way the permitted user resolves all flagged responses and then clicks on the Finalize button.
- Then a confirmation prompt loads and the permitted user clicks on Finalize button of the confirmation prompt. The attestation gets completed. The status of the attestation changes to Completed.
- The assigned employee receives a triggered email about the request to provide additional information.
- The STATUS at the assinged employee end also gets updated from Need Remediation to Remediation in Progress. The employee needs to click on the ACTIONS column vertical ellipsis
icon to load the Resume Remediation context menu and click on it.
- The employee can then provide required information (about the response(s) that are flagged). Public Note(s) can be posted where attachment(s) can be uploaded.
- The employee can then click on the Send Requested Data button (to route the attestation remediation back again to the designated/permitted user).
- A success notification is displayed at the top of the Attestation Info page. The employee gets redirected to the Attestations page.
- An email is triggered about the requisite information that has been provided and for attestation resolution.
- The permitted user can use the above link or login and find this attestation in the Attestations grid view. The STATUS is displayed as Remediation in Progress. He /she needs to click on the ACTIONS column vertical ellipsis
icon to load the View More context menu and click on that.
- The attestation dialog box loads. The permitted user needs to click on the Remediation in Progress option displayed under the Status column of the dialog box.
- After proceeding to the Attestation Info screen, the permitted user needs to click on the Resolve button against the remediated response(s). The Public Note and relevant attachment, if provided by the assigned employee can be seen here.
Resolution here refers to the process of remediation of negative responses to an attestation. - After resolving the all of the flagged responses (the Resolve button label of each changes to Unresolve), the permitted user needs to click on the Finalize button.
- A confirmation dialog box loads. The permitted user/attestation creator needs to click on the Finalize button.
- The remediation gets completed, and the STATUS is displayed as Completed.
Stage #1: Activity of user who can create the attestation
Fig: 41 - Attestation created and displayed on the Attestations grid view
Stage #2: Activity of user who is assigned to perform attestation
Fig: 42 - Email to initiate the attestation that is assigned
Fig: 43 - Created STATUS label
NOTE: The second Start button of the Lastest Attestations section shown on the below image is disabled, since the attestation start date is future dated in comparison to the current date (when the screenshot was captured).
Fig: 44 - Attestation Start button of the Lastest Attestations section
Fig: 45 - Expanded row context menu Start
Fig: 46 - Attestation Info view
Fig: 47 - Responding to some of the questions
Fig: 48 - Expanded row context menu Resume option
Fig: 49 - Submitting an attestation with a negative response
Fig: 50 - Updated STATUS label and row context menu option
Stage #2.1: Assigned Employee conditional activity
If the assigned employee provides responses to all of the attestation questions and all of the responses are positive (Yes radio button selected for each), and then clicks on the Submit button, then the page closes and the user gets redirected to the Attestations page.
The In Progress label changes to Completed. The PROGRESS column value is shown as 100 to denote the attestation completion (100 is shown since only one employee was assigned). For a completed attestation, the action button shows either a View More option, or a View Details option, or both depending of the role of the logged in user and the role of the user in the attestation.
Fig: 51 - Completed attestation with no flagged response
NOTE:
Stage #3: Activity of user who will perform remediation
Fig: 52 - Expanded View More row context menu option
Fig: 53 - Need Remediation option of the attestation dialog box
Fig: 54 - Resolving a flagged response
Fig: 55 - Confirmation prompt
The following changes occur, as indicated in the below screenshot.
Fig: 56 - Unresolve button label
The permitted user can enter own notes if required. There are two options in the form of tabs labeled as Private Notes and Public Notes. Select the appropriate tab to click on the user input field with the placeholder Enter your note. Enter custom note and click on the paper plane
icon to post it into the system. The former is visible to self, while the latter is visible to the assigned employee if the attestation is not yet completed at the assigned employee end. After a note is posted, an attachment(s) can be uploaded using the attach
icon.
The permitted user can click on the Cancel button to navigate back to the attestations grid view. There, the STATUS column displays Remediation In Progress (updated from Need Remediation).
Fig: 57 - Status updates to Remediation In Progress
Fig: 58 - View More context menu
After clicking on it, the attestation dialog box loads to display the status as Remediation In Progress. The permitted user needs to click on it to again view the remediation screen.
Fig: 59 - Remediation In Progress option
Fig: 60 - Request Info/Docs button
Fig: 61 - Request confirmation prompt
Fig: 62 - Confirming attestation remediation to be performed by the assigned employee(s)
NOTE:
Fig: 63 - Finalizing attestation
Fig: 64 - Completed attestation has only View More row context menu for the permitted user
Stage #4: Assigned Employee activity
Fig: 65 - Triggered email to provide additional information
Fig: 66 - Expanded Resume Remediation context menu of the assigned employee for attestation remediation
Fig: 67 - Sending Public Note, attachment as requested data for attestation remediation
Fig: 68 - View of the success notification
Stage #5: Activity of user who is assigned / permitted for attestation resolution
Fig: 69 - Triggered email about forwarded remediation info
Fig: 70 - Expanded view of the row context menu option View More
Fig: 71 - Remediation in Progress option
Fig: 72 - Resolve button
NOTE: When 100 percent of the red flagged responses are resolved, the Finalize button gets enabled.
Fig: 73 - Enabled Finalize button
Fig: 74 - Finalize button to complete the attestation
Fig: 75 - Confirming attestation finalization
Fig: 76 - Attestations grid view showing the completed attestation
NOTE: Each of the attestation statuses are color-coded differently for ease of understanding and usage.
4.2. Attestation Process Brief Overview When Multiple Employees are Assigned
- Let us first assume that the permitted user proceeds to create a new attestation. Two employees are assigned to the new attestation. Refer to following screenshot.
- Both of the assigned employees receive a system triggered email to initiate the attestation that is assigned. They can use the embedded link to perform attestation.
- Let us consider that the assigned employee (indicated in screenshot as ''RD Auditor'') finds the attestation in the Attestations grid view. The PROGRESS column value is displayed as 0 (zero).
- Now consider that this assigned employee proceeds to provide responses to of the template questions with at least one negative answer. Once done, the employee clicks on the Submit button.
- Now, let us consider that the other assigned employee (indicated in screenshot as ''RD Audit Recepient'') finds the attestation in the Attestations grid view. The PROGRESS column value is displayed as 0 (zero). The employee proceeds to provide positive responses to each of the template questions. Once done, the employee clicks on the Submit button.
- The employee gets directed to the Attestations page. The vertical ellipsis
icon of the ACTION column is absent. The STATUS label changes to Completed. Since there were two employees assigned to perform the attestation, and since this user has completed the assigned attestation, the value of the PROGRESS column updates from 0 to 50.
- The second employee who is assigned can navigate to the Attestations page. The STATUS label changes to Need Remediation. Since there were two employees assigned to perform the attestation, and since the other user has completed the assigned attestation, the value of the PROGRESS column can be seen updated from 0 to 50.
- The permitted user can find the attestation in the grid view with half progress done. The View More menu option is expanded after clicking on the vertical ellipsis
icon. The permitted user clicks on it to load the attestation dialog box.
- The attestation modal window loads to show the attestation statuses of various assigned employees. Here is the view of both of the activities done by the two assigned employees.
- Clicking on the Need Remediation option under the STATUS column loads the attestation remediation view.
Stage #1: Employee activity who is permitted to create the attestation
Fig: 77 - Selecting two employees to perform the attestation
Here is the view of the created attestation. As visible in the below image, two employees are assigned.
Fig: 78 - Two employees to perform the created attestation
Stage #2: Assigned Employee #1 and #2 activity
Fig: 79 - Email to initiate the attestation that is assigned
Stage #3: Assigned Employee #2 activity
Fig: 80 - Created STATUS label and Start context menu
Fig: 81 - Submitting at least one negative response
Stage #4: Assigned Employee #1 activity
Fig: 82 - Clicking on the expanded Start context menu and then submitting attestation after providing positive responses
Fig: 83 - Attestation Info view
Stage #5: Assigned Employee #2 activity
Fig: 84 - Attestation Info view
Stage #6: Remediation activity
Fig: 85 - View More menu option
Fig: 86 - Attestation modal window with option to begin remediation
Fig: 87 - Attestation remediation process page view
Let us try to understand the various activities that can be performed here:
Providing Notes
Provide the necessary response in the form of a note. Notes are essential when you want to convey certain information to another person who has access to it.
Fig: 88 - View of Public Note
This is useful when the assigned employees need to be informed or updated. Conversely, the assigned employees can also convey important information back to the permitted user who will provide resolution. The user profile picture preview and full name is displayed above the posted note. The posting date and time is also visible next to it.
Fig: 89 - Posting Public Note
Here is the view of a couple of sample public notes posed.
Fig: 90 - Public Notes posted
Providing Attachments
Attachments can be uploaded along with a note using the attach icon. If there is no note, attachment cannot be uploaded. An uploaded attachment can be removed if required by clicking on the red cross icon beside the filename.
Fig: 91 - Uploaded attachment
Requesting for Additional Information or Documents
Depending on the attestation template and the employee responses provided, the permitted user who had created the attestation may deem it necessary that additional info is furnished or proper documentation is uploaded as proof of attestation. This user can request for it by clicking on the Request Info/Docs button. A system generated email is triggered to the assigned employees after that. The email contains an embedded link for the assigned user to use that to navigate to SurgeONE.ai.
Note that the notes posted by the assigned employee is visible to the creator. The attestation creator get the facility to post public notes as well. Private notes can also be posted only by the attestation creator, which are only visible to him / her.
Fig: 92 - Request Info/Docs button visible only to the attestation creator
After the attestation creator clicks on the Request Info/Docs button, a confirmation prompt loads. Click on its Continue button to load the PREVIEW dialog box view.
Fig: 93 - Request confirmation prompt
The attestation creator needs to click on the Confirm button of the PREVIEW dialog box view. A system generated email will be triggered to the assigned employees informing them about the request for additional information or documentation.
Fig: 94 - PREVIEW dialog box view
The assigned employee needs to click on the Send Requested Data button of after providing the requested additional information or documentation in the form of public notes or attachments.
Fig: 95 - Send Requested Data button visible to assigned user
Resolving for Questions Remediation
If the attestation assigned employee(s) has/have provided a question response as No, then the response gets flagged by the system. At the right of a flagged response, a Resolve button can be seen by the attestation creator. He / she needs to click on it to provide own resolution as per of the attestation remediation process.
Fig: 96 - Attestation creator resolving flagged response
A confirmation prompt dialog box loads. Click on the Resolve button to confirm. This activity is very important since the system does not permit attestation finalization with even one flagged response, unless that is resolved manually.
Fig: 97 - Resolving flagged response
NOTE:
- A resolved response can be unresolved. The resolved response has an Unresolve button. Click on it to unresolve the resolved response.
- The attestation cannot be finalized or have a completed status if any resolved response is unresolved or if there are any unresolved negative responses.
Finalizing Attestation
The attestation creator can click on the Finalize button of the attestation remediation screen when the remediation percentage reaches 100 percent (displayed at the top-left of the attestation remediation process page). A confirmation dialog box loads. Click on the Finalize button.
Fig: 98 - Clicking on Finalize button to complete the attestation loads the attestation finalization confirmation prompt
The attestation STATUS gets displayed as Completed as you get redirected to the Attestations page.
Fig: 100 - Completed attestation
The attestation details modal window (which loads after clicking on the View More menu option of the ACTION column) also shows the respective employee-wise Completed statuses.
Fig: 101 - Completed statuses visible for each assigned employees in detailed view
NOTE:
- It is the last stage while processing an attestation prior to its completion.
- This can only be performed by the permitted user, and only when all flagged responses of an attestation are resolved, or there are no flagged responses.
- The permitted user will view attestation status in his/her end as per the priority order.
Overdue > Completed > Remediation In Progress > Need Remediation > In Progress > Created
Using the View Details menu option of the Attestations grid view ACTION column
NOTE: This section is applicable ONLY to user(s) who are assigned to perform an attestation. The attestation creator or submitter will NOT have the visibility of the menu option.
Click on the vertical ellipsis icon of the ACTION column of the Attestations grid view. The respective menu options get expanded. Depending on the status of the attestation various options can be displayed, but the View More and the View Details menu options are always displayed. Click on the latter.
Fig: 102 - View Details menu option
A scrollabled modal window titled as ATTESTATION DETAILS loads after clicking on toggled the View Details menu option. The following fields are displayed:
- Title - Displays the title which was entered to create the attestation
- Date - Displays the date range of the starting and ending dates
- Submitter - Shows the full name of the attestation creator
- Attestor - Shows the full name of the user(s) who are assigned to execute this attestation
- Status - Displays the status of the attestation
- All of the questions which are part of the attestation (as per the chosen template at the time of attestation creation) and the responses provided by the attestor is displayed
Fig: 103 - ATTESTATION DETAILS modal window partial view
NOTE:
- Any red-flagged response(s) is visible in red colored font. Any note(s) provided or any attachment title(s) which were posted are also visible in this modal window.
- You can click on the attachment title which is hyperlinked. Clicking on it loads a new tab on your web browser which displays the attached file's contents.
Fig: 104 - View of the color-coded red-flagged question and response, Note and Attachment title with hyperlink
You can click on the Export button at the bottom-right of this modal window to download a .pdf file. The following image displays sample contents of one such downloaded file.
Fig: 105 - View of the contents of the opened sample pdf file
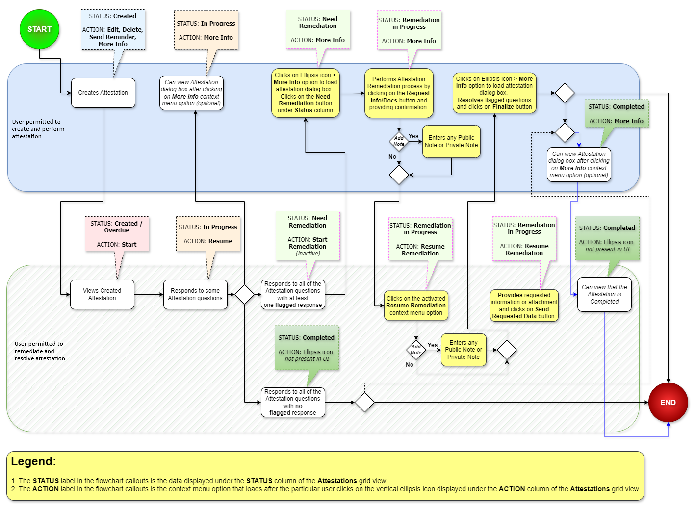
5. Appendix - Attestation Lifecycle Flowchart
The following image depicts the flowchart of Attestation life cycle in SurgeONE.ai (to maintain simplicity of the depiction, the scenario applicable when only one employee is assigned to perform an attestation is followed here):
Fig: 105 - SurgeONE.ai platform attestation lifecycle flowchart
NOTE:
It is recommended to save this image and open the downloaded image in a magnified view, since the on-hover zoom might not be enough for ease of visibility.